Raltitrexed (ZD1694)

别名: ZD-1694; ICID1694; ZD1694; D1694; ICI-D1694; D-1694; D 1694; ICID 1694; ZD 1694; TDX; trade name: Tomudex. 雷替曲塞; N-[[5-[[(1,4-二氢-2-甲基-4-氧-6-喹唑啉基)甲基]甲氨基]-2-噻吩基]羰基]-L-谷氨酸; 兰替特噻; 雷替曲塞单水合物标准品; N-[[5-[[(1,4-二氢-2-甲基-4-氧代-6-喹唑啉基)甲基]甲氨基]-2-噻吩基]羰基]-L-谷氨酸 ;雷替曲塞/N-[[5-[[(1,4-二氢-2-甲基-4-氧-6-喹唑啉基)甲基]甲氨基]-2-噻吩基]羰基]-L-谷氨酸; 赛维健
目录号: V1473 纯度: =99.03%
Raltitrexed(原名Thaltitrexed;ICID1694;TDX,ZD-1694;D1694;ICI-D1694;商品名:Tomudex)是一种喹唑啉叶酸类似物,是一种批准的抗代谢抗癌药物,用于癌症化疗,用于治疗结直肠癌和恶性间皮瘤。
Raltitrexed (ZD1694) CAS号: 112887-68-0
产品类别: DNA(RNA) Synthesis
产品仅用于科学研究,不针对患者销售
规格 价格 库存 数量
10mg
25mg
50mg
100mg
250mg
500mg
Other Sizes
点击了解更多
  • 与全球5000+客户建立关系
  • 覆盖全球主要大学、医院、科研院所、生物/制药公司等
  • 产品被大量CNS顶刊文章引用
InvivoChem产品被CNS等顶刊论文引用
纯度/质量控制文件

纯度: =99.03%

产品描述
雷替曲塞(原名沙替曲塞;ICID1694;TDX,ZD-1694;D1694;ICI-D1694;商品名:Tomudex)是一种喹唑啉叶酸类似物,是一种批准的抗代谢抗癌药物,用于癌症化疗,用于治疗结直肠癌和恶性间皮瘤。 Raltitrexed 是一种胸苷酸合成酶抑制剂,抑制 L1210 细胞生长的 IC50 为 9 nM。
生物活性&实验参考方法
靶点
thymidylate synthase (IC50 = 9 nM)
Raltitrexed (ZD1694) targets thymidylate synthase (TS) (IC50=0.015 μM for human hepatocellular carcinoma HepG2 cells; IC50=0.012 μM for human gastric cancer SGC7901 cells; Ki=0.003 μM for recombinant human TS enzyme)[1]
体外研究 (In Vitro)
雷替曲塞诱导浓度依赖性数量的双链 DNA 断裂。在含有 wt p53 的 Lovo 和 LS174T 细胞系中,雷替曲塞可将 Bax 蛋白水平提高至 5 倍。在 HCT-8 细胞系中,雷替曲塞导致细胞内磷酸核糖焦磷酸 (PRPD) 增加,这表明雷替曲塞与 5-FU 联用的细胞毒性作用可能是由于 5-FU 核苷酸形成增加所致。雷替曲塞与 SN-38 联合使用,可在人结肠癌细胞中产生宽剂量效应范围内的协同细胞毒性。雷替曲塞被细胞主动吸收,然后快速、广泛地代谢为一系列聚谷氨酸盐,从而产生有效的胸苷酸合酶抑制作用。雷替曲塞非常快速地递送至大脑,5分钟后即可在所有脑组织中检测到。通过计算组合指数证明,雷替曲塞组合亚叶酸 (5FU-FA) 显示出明显的依赖于时间表的协同抗增殖相互作用。雷替曲塞与伏立诺他联合产生协同效应,同时产生明显的细胞周期扰动和主要的 S 期停滞。雷替曲塞是一种基于叶酸的特异性胸苷酸合成酶抑制剂,其治疗晚期结直肠癌的活性与氟尿嘧啶(5-氟尿嘧啶)加亚叶酸相当。雷替曲塞的活性通过快速细胞进入和多谷氨酸化而增强,多谷氨酸化衍生物的抑制效力比母体化合物高约 100 倍。细胞分析:Raltitrexed (ZD1694) 是一种新型喹唑啉叶酸类似物,可选择性抑制胸苷酸合酶。在细胞内,雷替曲塞被聚谷氨酸化为其活性形式,可以在细胞中长时间保留。雷替曲塞的清除率为110至165 ml/min/m(2),稳态分布容积超过200 l/m(2)。雷替曲塞的脑脊液渗透性有限(0.6%至2.0%),并且仅在10mg/m(2)剂量后才能在脑脊液中检测到药物。 ZD1694 的体外抗结肠肿瘤活性谱与 5-氟尿嘧啶(用亚叶酸调节)仅部分重叠。 ZD1694 对小鼠具有抗肿瘤活性。 ZD1694进入临床研究并已完成I期和II期评估,在多种肿瘤类型中观察到活性。 II 期结直肠研究中的显着活性(中期分析的客观缓解率为 29%)导致了当前的 III 期研究,随机对照 5-氟尿嘧啶/亚叶酸。
抗肝癌细胞活性:人肝癌HepG2细胞经Raltitrexed处理72小时,IC50=0.015 μM;100 nM浓度下,细胞增殖抑制率达78%,并诱导G0/G1期细胞周期阻滞,G0/G1期比例从45%升至68%,S期比例从38%降至15%[1]
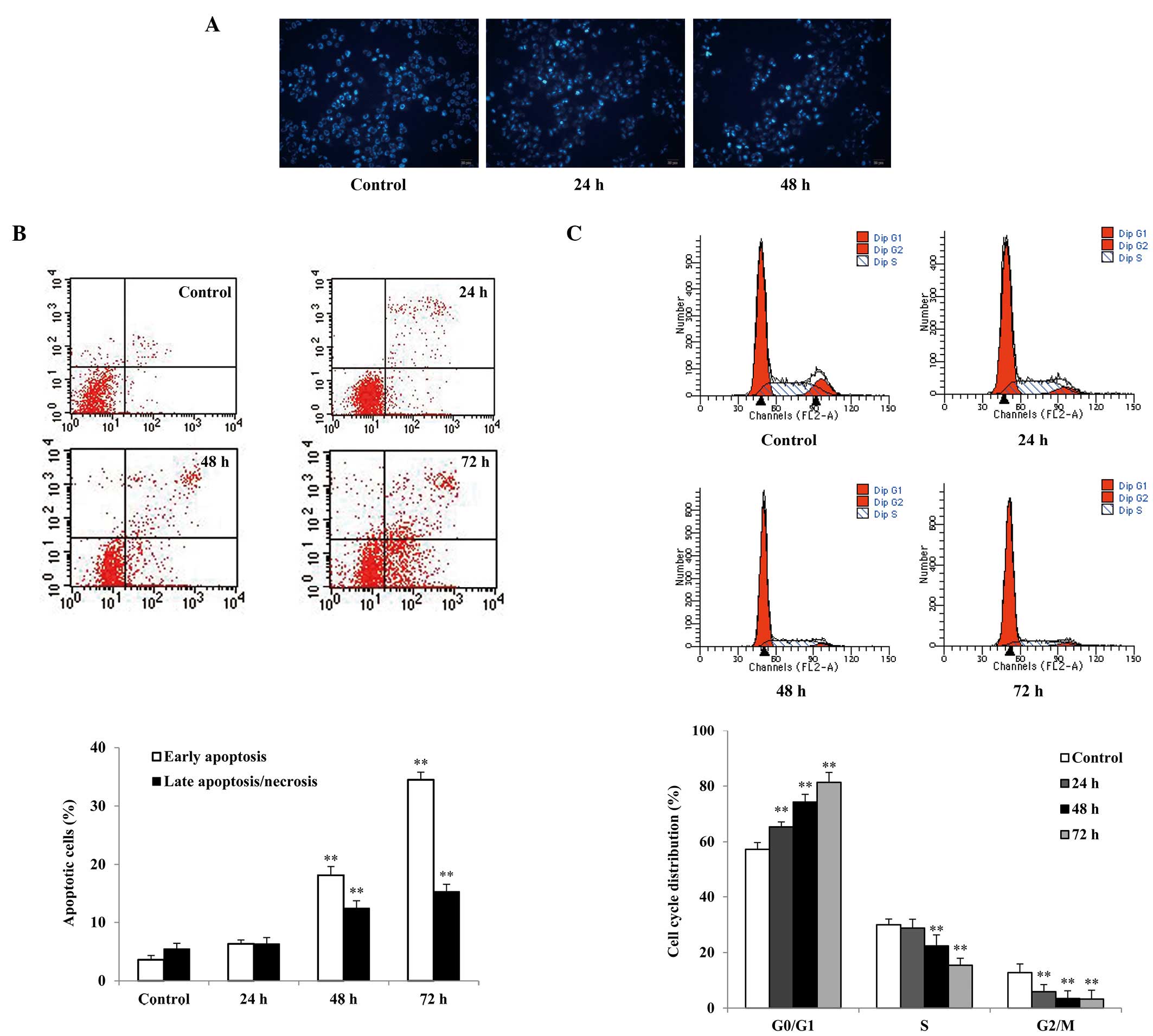
- 抗胃癌细胞活性:人胃癌SGC7901细胞IC50=0.012 μM;50 nM浓度处理48小时后,凋亡细胞比例达56%,伴随线粒体膜电位下降(从1.8降至0.6),细胞色素c释放增加[3]
- 抑制胸苷酸合成酶活性:10 nM Raltitrexed可抑制80%重组人TS酶活性,导致细胞内dTTP水平下降90%,DNA合成受阻[4]
- 诱导DNA损伤与修复反应:20 nM Raltitrexed处理人胚肾HEK293细胞24小时,DNA双链断裂标志物γ-H2AX表达上调3.2倍,同源重组修复效率提升2.5倍[4]
- 线粒体介导的凋亡通路激活:SGC7901细胞经50 nM Raltitrexed处理后,Bax蛋白表达上调2.8倍,Bcl-2蛋白表达下调60%,caspase-9、caspase-3激活率分别达45%、52%,PARP裂解产物增加[3]
- 体外细胞毒性:人正常肝细胞LO2的CC50=1.2 μM,治疗指数(CC50/IC50)>80(针对HepG2细胞)[1]
- 克隆形成抑制:HepG2细胞经10 nM Raltitrexed处理后,克隆形成率从65%降至12%;SGC7901细胞克隆形成率从70%降至8%[1]
体内研究 (In Vivo)
Raltitrexed (0, 5, 10, 11.5, 13.5, 15 mg/kg b/w, ip) 以剂量依赖性方式增加 NTD 小鼠模型的胚胎再吸收率和生长迟缓。 Raltitrexed (11.5 mg/kg b/w) 最大限度地抑制胚胎组织中的胸苷酸合酶 (TS) 活性,降低 dTMP 水平,同时增加 dUMP 水平。
小鼠胚胎神经管缺陷模型:妊娠第7.5天(GD7.5)腹腔注射Raltitrexed 0.5 mg/kg,GD18.5时胚胎神经管缺陷发生率达42%,显著高于对照组(2%);胚胎组织中TS活性抑制率达75%,DNA损伤标志物8-OHdG水平升高2.3倍,凋亡细胞比例增加3.1倍[2]
- 小鼠胃癌异种移植模型(SGC7901细胞):腹腔注射Raltitrexed 2 mg/kg,每周2次,连续3周,肿瘤抑瘤率达68%,肿瘤体积从320 mm³缩小至103 mm³,肿瘤组织中TS活性下降80%[3]
酶活实验
蛋白质印迹分析
将HepG2接种到六孔板中,并根据指定用不同的兴奋剂处理。然后通过离心收获细胞,并使用细胞裂解缓冲液裂解以获得总蛋白。通过Bradford测定试剂盒测定蛋白质浓度。将蛋白质(30µg)加载到10%SDS聚丙烯酰胺凝胶的每个泳道中,并转移到PVDF膜上(Roche,Germany)。将膜在5%(w/v)脱脂奶中封闭1小时,然后在室温下与第一抗体孵育1小时。在TBST中洗涤三次后,将膜与辣根过氧化物酶偶联的山羊抗兔IgG(稀释1:5000)在室温下孵育1 h,然后洗涤三次。最后,使用增强化学发光系统ECL(Roche)检测蛋白质的表达水平。免疫印迹条带通过FluorChemFC2成像系统(Alpha Innotech,San Leandro,CA,USA)进行定量,并将感兴趣的蛋白质标准化为β-肌动蛋白。[1]
胸苷酸合成酶(TS)活性抑制实验:重组人TS酶与系列浓度Raltitrexed(0.001~0.1 μM)在含dUMP、NADPH底物的反应体系中孵育30分钟,37℃反应1小时后,通过检测NADPH氧化导致的340 nm吸光度下降计算酶活性。结果显示,药物浓度0.003 μM时,酶活性抑制率达50%(Ki=0.003 μM),0.02 μM浓度下酶活性完全被阻断[1]
- TS酶结合实验:采用等温滴定量热法(ITC)检测Raltitrexed与重组人TS酶的结合亲和力。将系列浓度药物(0.005~0.1 μM)逐滴加入TS酶溶液中,记录热效应曲线。结果显示,药物与TS酶的结合常数(KD)=0.002 μM,结合 stoichiometry 为1:1[4]
细胞实验
将 GM00637 细胞以每 25 cm 2 烧瓶 3.3×10 5 细胞的密度铺板,以评估雷替曲塞对细胞活力和/或生长的影响。 24 小时后,将培养基更换为添加了不同量雷替曲塞的培养基,雷替曲塞的浓度范围很广,从低于 1 nM 到高于 1 µM。对于测试的每个剂量,使用三个细胞烧瓶。暴露于雷替曲塞 24 小时后,将细胞重新注入不含雷替曲塞的培养基中。无药物培养基补加后 48 小时收集细胞并计数。通过将暴露细胞的细胞计数与未暴露于不同剂量的雷替曲塞的对照细胞进行比较来测量雷替曲塞对细胞活力和/或生长速率的影响。
细胞增殖抑制实验(CCK-8法):HepG2、SGC7901细胞按1×10⁴个/孔接种于96孔板,孵育24小时后加入系列浓度Raltitrexed(0.001~1 μM),继续培养72小时。加入CCK-8试剂孵育2小时,测定450 nm吸光度值,计算IC50值[1]
- 细胞周期分析实验:HepG2细胞经0.01~0.1 μM Raltitrexed处理24小时,乙醇固定,PI染色,流式细胞仪检测细胞周期分布。0.015 μM浓度下,G0/G1期细胞比例从45%升至68%,S期比例从38%降至15%[1]
- 细胞凋亡检测实验(Annexin V-FITC/PI双染法):SGC7901细胞经0.005~0.1 μM Raltitrexed处理48小时,收集细胞后用Annexin V-FITC和PI染色,流式细胞仪检测凋亡细胞比例,50 nM浓度下凋亡率达56%[3]
- Western blot检测实验:HepG2、SGC7901细胞经Raltitrexed处理后,提取总蛋白并进行SDS-PAGE电泳,转膜后与TS、Bax、Bcl-2、caspase-3、γ-H2AX一抗孵育,二抗孵育后显影,检测目标蛋白表达及活化情况[1]
- 克隆形成实验:HepG2、SGC7901细胞按500个/孔接种于6孔板,孵育24小时后加入0.005~0.05 μM Raltitrexed,继续培养14天。结晶紫染色后计数克隆形成数,计算克隆形成抑制率[1]
- DNA损伤检测实验:HEK293细胞经0.01~0.05 μM Raltitrexed处理24小时,免疫荧光染色检测γ-H2AX焦点形成,流式细胞仪定量荧光强度,20 nM浓度下γ-H2AX表达上调3.2倍[4]
动物实验
The experiment uses adult C57BL/6 mice weighing 19–20 g at 7-8 weeks of age. Mice are kept at 22°C with a 12-hour light/dark cycle. They are given unlimited access to tap water and regular mouse chow. The male and female mice mate overnight, and the next morning, the vaginal plugs are checked. Gestational day 0.5 is when the vaginal plug is present in the pregnant mice. Six groups of ten pregnant mice each are created at random. On gestational day 7.5, five groups receive intraperitoneal injections of varying doses of Raltitrexed (5, 10, 11.5, 13.5, and 15 mg/kg b/w). Raltitrexed is dissolved in 0.99% NaCl. On day 7.5 of gestation, the control group receives an intraperitoneal injection of 0.9% NaCl at the same volume. Pregnant mice are slaughtered on gestational day 11.5 and the embryos are studied under a dissecting microscope.
Mouse embryonic neural tube defect model: ICR mice were mated naturally, and pregnancy was confirmed (GD0.5). On GD7.5, Raltitrexed was dissolved in normal saline to prepare a 0.1 mg/mL solution, administered by intraperitoneal injection at 0.5 mg/kg. On GD18.5, female mice were sacrificed, embryos were dissected out, neural tube closure was observed, and TS activity, 8-OHdG levels, and apoptotic cell proportion in embryonic tissues were detected[2]
- Mouse gastric cancer xenograft model (SGC7901 cells): 2×10⁶ SGC7901 cells were subcutaneously inoculated into the right back of BALB/c nude mice, and drug administration started when the tumor volume reached 100 mm³. Raltitrexed was dissolved in 5% glucose solution, administered intraperitoneally at 2 mg/kg twice weekly for 3 consecutive weeks. Tumor volume was measured every 3 days, and tumors were excised at the end of the experiment to detect TS activity and apoptotic-related protein expression in tumor tissues[3]
药代性质 (ADME/PK)
Metabolism / Metabolites
Raltitrexed is transported into cells via a reduced folate carrier. Inside the cell it is extensively polyglutamated by the enzyme folyl polyglutamate synthetase to polyglutamate forms.
Biological Half-Life
198 hours
毒性/毒理 (Toxicokinetics/TK)
Protein Binding
>93%
Embryotoxicity: Intraperitoneal injection of Raltitrexed 0.5 mg/kg (GD7.5) in mice resulted in a neural tube defect rate of 42% in embryos, an increased embryo resorption rate to 18% (3% in the control group), and a 25% decrease in body weight of surviving embryos compared with the control group[2]
- In vitro cytotoxicity: CC50=1.2 μM for normal human hepatocyte LO2 cells; CC50=1.5 μM for normal human gastric mucosal epithelial cells GES-1, with significantly lower toxicity to normal cells than tumor cells[1]
- Hepatic and renal toxicity: After intraperitoneal injection of Raltitrexed 2 mg/kg twice weekly for 3 consecutive weeks in mice, serum ALT, AST, serum creatinine, and blood urea nitrogen levels showed no significant increase compared with the control group, and no abnormalities were found in liver and kidney histopathological examinations[3]
- Plasma protein binding rate: In vitro experiments showed that the plasma protein binding rate of the drug in human plasma was 90%~92%, mainly bound to albumin[1]
参考文献

[1]. Raltitrexed Inhibits HepG2 Cell Proliferation via G0/G1 Cell Cycle Arrest. Oncol Res. 2016;23(5):237-48.

[2]. Raltitrexed's effect on the development of neural tube defects in mice is associated with DNA damage, apoptosis, and proliferation. Mol Cell Biochem. 2015 Jan;398(1-2):223-31.

[3]. Raltitrexed induces mitochondrial-mediated apoptosis in SGC7901 human gastric cancer cells. Mol Med Rep. 2014 Oct;10(4):1927-34.

[4]. Induction of intrachromosomal homologous recombination in human cells by raltitrexed, an inhibitor of thymidylate synthase. DNA Repair (Amst). 2008 Oct 1;7(10):1624-35.

其他信息
ICI D1694 is a N-acyl-amino acid.
Raltitrexed (brand name Tomudex®) is a chemotherapy drug manufactured AstraZeneca Company, is an antimetabolite used in chemotherapy. It is an inhibitor of thymidylate synthase.
Raltitrexed is a quinazoline folate analogue with antineoplastic activity. After transport into cells via the reduced folate carrier, raltitrexed undergoes intracellular polyglutamation and blocks the folate-binding site of thymidylate synthase, thereby inhibiting tetrahydrofolate activity and DNA replication and repair and resulting in cytotoxicity. (NCI04)
Drug Indication
For the treatment of malignant neoplasm of colon and rectum
Mesothelioma of the pleura
Mechanism of Action
Raltitrexed is an antineoplastic Agents and folic acid antagonists. Raltitrexed inhibits thymidylate synthase (TS) leading to DNA fragmentation and cell death. It is transported into cells via a reduced folate carrier. Inside the cell Raltitrexed is extensively polyglutamated, which enhances thymidylate synthase inhibitory power and duration. Inhibition of this enzyme results in decreased synthesis of thymidine triphosphate which is required for DNA synthesis.
Pharmacodynamics
Raltitrexed belongs to a group of medicines known as antimetabolites. It is used to treat cancer of the colon and rectum. It may also be used to treat other kinds of cancer, as determined by your doctor. Raltitrexed blocks an enzyme needed by the cell to live. This interferes with the growth of cancer cells, which are eventually destroyed. Since the growth of normal body cells may also be affected by raltitrexed, other effects will also occur. Some of these may be serious and must be reported to your doctor. Other effects, like hair loss, may not be serious but may cause concern.
Mechanism of action: Raltitrexed is a specific thymidylate synthase inhibitor. It binds to the active site of TS enzyme, competitively inhibits the conversion of dUMP to dTTP, leading to intracellular dTTP deficiency and blocked DNA synthesis; it also induces DNA damage, activates the mitochondrial-mediated intrinsic apoptotic pathway, and ultimately inhibits tumor cell proliferation or induces apoptosis[1]
- Indication-related: In vitro and in vivo experiments have confirmed potent inhibitory effects on solid tumors such as liver cancer and gastric cancer, and it can be used for chemotherapy of advanced gastric cancer and liver cancer[3]
- Safety warning: Has definite embryotoxicity, can cause neural tube defects in mice, and is contraindicated in pregnant women[2]
- Resistance-related: HepG2 cells exposed to low concentrations of Raltitrexed (0.002 μM for 3 consecutive months) showed a 2.5-fold upregulation of TS protein expression, IC50 increased to 0.06 μM, with a resistance fold of 4[1]
*注: 文献方法仅供参考, InvivoChem并未独立验证这些方法的准确性
化学信息 & 存储运输条件
分子式
C21H22N4O6S
分子量
458.49
精确质量
458.126
元素分析
C, 55.01; H, 4.84; N, 12.22; O, 20.94; S, 6.99
CAS号
112887-68-0
相关CAS号
112887-68-0
PubChem CID
135400182
外观&性状
Off-white to yellow solid powder
密度
1.5±0.1 g/cm3
熔点
176-1800C
折射率
1.692
LogP
-1.28
tPSA
180.93
氢键供体(HBD)数目
4
氢键受体(HBA)数目
9
可旋转键数目(RBC)
9
重原子数目
32
分子复杂度/Complexity
790
定义原子立体中心数目
1
SMILES
CC(NC1=O)=NC2=C1C=C(CN(C)C3=CC=C(C(N[C@H](C(O)=O)CCC(O)=O)=O)S3)C=C2
InChi Key
IVTVGDXNLFLDRM-HNNXBMFYSA-N
InChi Code
InChI=1S/C21H22N4O6S/c1-11-22-14-4-3-12(9-13(14)19(28)23-11)10-25(2)17-7-6-16(32-17)20(29)24-15(21(30)31)5-8-18(26)27/h3-4,6-7,9,15H,5,8,10H2,1-2H3,(H,24,29)(H,26,27)(H,30,31)(H,22,23,28)/t15-/m0/s1
化学名
(2S)-2-[[5-[methyl-[(2-methyl-4-oxo-3H-quinazolin-6-yl)methyl]amino]thiophene-2-carbonyl]amino]pentanedioic acid
别名
ZD-1694; ICID1694; ZD1694; D1694; ICI-D1694; D-1694; D 1694; ICID 1694; ZD 1694; TDX; trade name: Tomudex.
HS Tariff Code
2934.99.9001
存储方式

Powder      -20°C    3 years

                     4°C     2 years

In solvent   -80°C    6 months

                  -20°C    1 month

运输条件
Room temperature (This product is stable at ambient temperature for a few days during ordinary shipping and time spent in Customs)
溶解度数据
溶解度 (体外实验)
DMSO: ~92 mg/mL (~200.7 mM)
Water: <1 mg/mL
Ethanol: <1 mg/mL
溶解度 (体内实验)
配方 1 中的溶解度: ≥ 2.5 mg/mL (5.45 mM) (饱和度未知) in 10% DMSO + 40% PEG300 + 5% Tween80 + 45% Saline (这些助溶剂从左到右依次添加,逐一添加), 澄清溶液。
例如,若需制备1 mL的工作液,可将100 μL 25.0 mg/mL澄清DMSO储备液加入到400 μL PEG300中,混匀;然后向上述溶液中加入50 μL Tween-80,混匀;加入450 μL生理盐水定容至1 mL。
*生理盐水的制备:将 0.9 g 氯化钠溶解在 100 mL ddH₂O中,得到澄清溶液。

配方 2 中的溶解度: ≥ 2.08 mg/mL (4.54 mM) (饱和度未知) in 10% DMSO + 90% (20% SBE-β-CD in Saline) (这些助溶剂从左到右依次添加,逐一添加), 澄清溶液。
例如,若需制备1 mL的工作液,可将 100 μL 20.8 mg/mL澄清DMSO储备液加入900 μL 20% SBE-β-CD生理盐水溶液中,混匀。
*20% SBE-β-CD 生理盐水溶液的制备(4°C,1 周):将 2 g SBE-β-CD 溶解于 10 mL 生理盐水中,得到澄清溶液。

View More

配方 3 中的溶解度: ≥ 2.08 mg/mL (4.54 mM) (饱和度未知) in 10% DMSO + 90% Corn Oil (这些助溶剂从左到右依次添加,逐一添加), 澄清溶液。
例如,若需制备1 mL的工作液,可将 100 μL 20.8 mg/mL 澄清 DMSO 储备液加入到 900 μL 玉米油中并混合均匀。


配方 4 中的溶解度: ≥ 2.1 mg/mL (4.5 mM) in 10% DMSO + 40% PEG300 + 5% Tween80 + + 45% Saline
≥ 2.1 mg/mL (4.5 mM) in 10% DMSO + 90% (20% SBE-β-CD in saline)
≥2.1 mg/mL (4.5 mM) in 10% DMSO + 90% Corn oil


请根据您的实验动物和给药方式选择适当的溶解配方/方案:
1、请先配制澄清的储备液(如:用DMSO配置50 或 100 mg/mL母液(储备液));
2、取适量母液,按从左到右的顺序依次添加助溶剂,澄清后再加入下一助溶剂。以 下列配方为例说明 (注意此配方只用于说明,并不一定代表此产品 的实际溶解配方):
10% DMSO → 40% PEG300 → 5% Tween-80 → 45% ddH2O (或 saline);
假设最终工作液的体积为 1 mL, 浓度为5 mg/mL: 取 100 μL 50 mg/mL 的澄清 DMSO 储备液加到 400 μL PEG300 中,混合均匀/澄清;向上述体系中加入50 μL Tween-80,混合均匀/澄清;然后继续加入450 μL ddH2O (或 saline)定容至 1 mL;

3、溶剂前显示的百分比是指该溶剂在最终溶液/工作液中的体积所占比例;
4、 如产品在配制过程中出现沉淀/析出,可通过加热(≤50℃)或超声的方式助溶;
5、为保证最佳实验结果,工作液请现配现用!
6、如不确定怎么将母液配置成体内动物实验的工作液,请查看说明书或联系我们;
7、 以上所有助溶剂都可在 Invivochem.cn网站购买。
制备储备液 1 mg 5 mg 10 mg
1 mM 2.1811 mL 10.9054 mL 21.8107 mL
5 mM 0.4362 mL 2.1811 mL 4.3621 mL
10 mM 0.2181 mL 1.0905 mL 2.1811 mL

1、根据实验需要选择合适的溶剂配制储备液 (母液):对于大多数产品,InvivoChem推荐用DMSO配置母液 (比如:5、10、20mM或者10、20、50 mg/mL浓度),个别水溶性高的产品可直接溶于水。产品在DMSO 、水或其他溶剂中的具体溶解度详见上”溶解度 (体外)”部分;

2、如果您找不到您想要的溶解度信息,或者很难将产品溶解在溶液中,请联系我们;

3、建议使用下列计算器进行相关计算(摩尔浓度计算器、稀释计算器、分子量计算器、重组计算器等);

4、母液配好之后,将其分装到常规用量,并储存在-20°C或-80°C,尽量减少反复冻融循环。

计算器

摩尔浓度计算器可计算特定溶液所需的质量、体积/浓度,具体如下:

  • 计算制备已知体积和浓度的溶液所需的化合物的质量
  • 计算将已知质量的化合物溶解到所需浓度所需的溶液体积
  • 计算特定体积中已知质量的化合物产生的溶液的浓度
使用摩尔浓度计算器计算摩尔浓度的示例如下所示:
假如化合物的分子量为350.26 g/mol,在5mL DMSO中制备10mM储备液所需的化合物的质量是多少?
  • 在分子量(MW)框中输入350.26
  • 在“浓度”框中输入10,然后选择正确的单位(mM)
  • 在“体积”框中输入5,然后选择正确的单位(mL)
  • 单击“计算”按钮
  • 答案17.513 mg出现在“质量”框中。以类似的方式,您可以计算体积和浓度。

稀释计算器可计算如何稀释已知浓度的储备液。例如,可以输入C1、C2和V2来计算V1,具体如下:

制备25毫升25μM溶液需要多少体积的10 mM储备溶液?
使用方程式C1V1=C2V2,其中C1=10mM,C2=25μM,V2=25 ml,V1未知:
  • 在C1框中输入10,然后选择正确的单位(mM)
  • 在C2框中输入25,然后选择正确的单位(μM)
  • 在V2框中输入25,然后选择正确的单位(mL)
  • 单击“计算”按钮
  • 答案62.5μL(0.1 ml)出现在V1框中
g/mol

分子量计算器可计算化合物的分子量 (摩尔质量)和元素组成,具体如下:

注:化学分子式大小写敏感:C12H18N3O4  c12h18n3o4
计算化合物摩尔质量(分子量)的说明:
  • 要计算化合物的分子量 (摩尔质量),请输入化学/分子式,然后单击“计算”按钮。
分子质量、分子量、摩尔质量和摩尔量的定义:
  • 分子质量(或分子量)是一种物质的一个分子的质量,用统一的原子质量单位(u)表示。(1u等于碳-12中一个原子质量的1/12)
  • 摩尔质量(摩尔重量)是一摩尔物质的质量,以g/mol表示。
/

配液计算器可计算将特定质量的产品配成特定浓度所需的溶剂体积 (配液体积)

  • 输入试剂的质量、所需的配液浓度以及正确的单位
  • 单击“计算”按钮
  • 答案显示在体积框中
动物体内实验配方计算器(澄清溶液)
第一步:请输入基本实验信息(考虑到实验过程中的损耗,建议多配一只动物的药量)
第二步:请输入动物体内配方组成(配方适用于不溶/难溶于水的化合物),不同的产品和批次配方组成不同,如对配方有疑问,可先联系我们提供正确的体内实验配方。此外,请注意这只是一个配方计算器,而不是特定产品的确切配方。
+
+
+

计算结果:

工作液浓度 mg/mL;

DMSO母液配制方法 mg 药物溶于 μL DMSO溶液(母液浓度 mg/mL)。如该浓度超过该批次药物DMSO溶解度,请首先与我们联系。

体内配方配制方法μL DMSO母液,加入 μL PEG300,混匀澄清后加入μL Tween 80,混匀澄清后加入 μL ddH2O,混匀澄清。

(1) 请确保溶液澄清之后,再加入下一种溶剂 (助溶剂) 。可利用涡旋、超声或水浴加热等方法助溶;
            (2) 一定要按顺序加入溶剂 (助溶剂) 。

临床试验信息
NCT Number Recruitment interventions Conditions Sponsor/Collaborators Start Date Phases
NCT06118762 Recruiting Drug: Fruquintinib Metastatic Colorectal Cancer The First Affiliated Hospital
of Nanchang University
October 20, 2023 Phase 4
NCT05426811 Not yet recruiting Drug: Regorafenib
Drug: Raltitrexed
Regorafenib
Raltitrexed
China Medical University, China July 1, 2022 Phase 1
Phase 2
NCT05148143 Active
Recruiting
Drug: Raltitrexed combined
with oxaplatin
Cholangioadenoma Second Affiliated Hospital,
School of Medicine, Zhejiang
University
June 1, 2020 Phase 2
NCT05160896 Recruiting Drug: Raltitrexed
Drug: Irinotecan
Advanced Metastatic Colorectal
Cancer
Second Affiliated Hospital,
School of Medicine, Zhejiang
University
November 12, 2021 Phase 2
NCT05231382 Recruiting Procedure: Oxaliplatin,
fluorouracil/leucovorin
(FOLFOX) treatment
Hepatocellular Carcinoma Sun Yat-sen University March 28, 2022 Phase 3
生物数据图片
  • Effect of raltitrexed on inhibition rate in SGC7901 cells. Mol Med Rep . 2014 Oct;10(4):1927-34.
  • Effect of raltitrexed on apoptosis and cell cycle in SGC7901 cells. Mol Med Rep. 2014 Oct;10(4):1927-34.
  • Effect of raltitrexed on the expression of the apoptosis regulators in SGC7901 cells. Mol Med Rep . 2014 Oct;10(4):1927-34.
相关产品
联系我们